欢迎访问江苏省制冷学会网站!    设为首页  |  收藏本站
江苏省制冷学会_官方网站
  •  当前位置首页 > 能力认证 > 职业技能等级认定
    能力认证  
    清洗能力
    职业技能等级认定
     
    职业技能等级认定
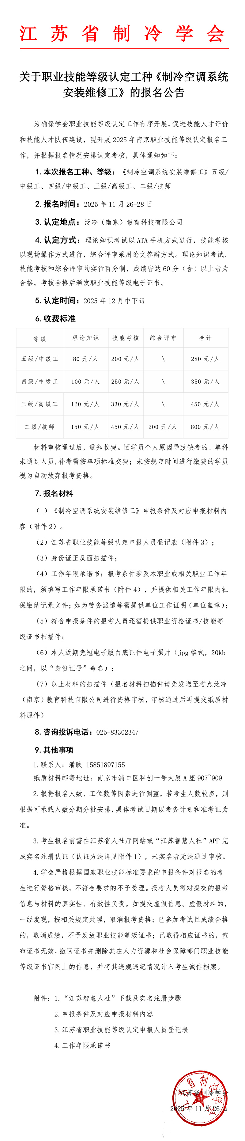
    关于南京市职业技能等级认定报名公告
    发布时间:2025-11-26      浏览次数:10005次

    附件下载:

    附件1-“江苏智慧人社”下载及实名注册步骤.pdf

    附件2+新版申报条件及对应申报材料内容.docx

    附件3-江苏省职业技能等级认定申报人员登记表.docx

    附件4-工作年限承诺书.docx

    上一篇:关于开展2025年江苏省制冷学会职业技能等级认定培训工作的通知
    下一篇:没有了
    友情链接:
    江苏公众科技网  江苏民政网  江苏学会网  中国制冷学会  
       
     

    Copyright (c) 2016 江苏省制冷学会版权所有

    电话:025-83302347   邮箱:jszlxh88@163.com   网址:www.jszlxh.org.cn
    地址:江苏省南京市鼓楼区新模范马路5号南京工业大学(丁家桥校区)科技创新大楼B座1108室     

    技术支持:南京成旭通信息技术有限公司    备案号:苏ICP备2022044742号-1

     公安备案号:苏公网安备32010402002432号

    您是本站第7753096位来客!